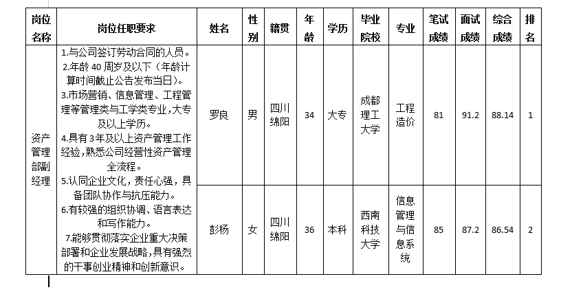
根据绵阳市MK体育商业运营管理有限责任公司发布的竞聘公告及竞聘相关规定,经笔试、面试等程序,现将笔试(面试)成绩予以公示。

公示期为:2025年9月9日至2025年9月11日(3个工作日)。公示期间,如有异议,请以电话、信函等方式向MK体育纪委办公室反映。
联系咨询:周女士,联系电话:0816-2607156,邮箱1129808634@qq.com。
监督投诉:1.MK体育纪委办公室,联系人:仇先生,联系电话:0816-2242615,监督邮箱:1006390488@qq.com。
2.绵阳市国资委“护国资”热线:0816-2247110
绵阳市国资委“护国资”邮箱:mygzwdjk@163.com
绵阳市MK体育商业运营管理有限责任公司
2025年9月9日